GREMSY PAYLOAD CONTROL TYPE
The Gremsy payload is designed for many different UAV platforms, so the control types are also diverse to serve each specific setup. This Articel will help you understand and know the correct setup steps for your remote control type.
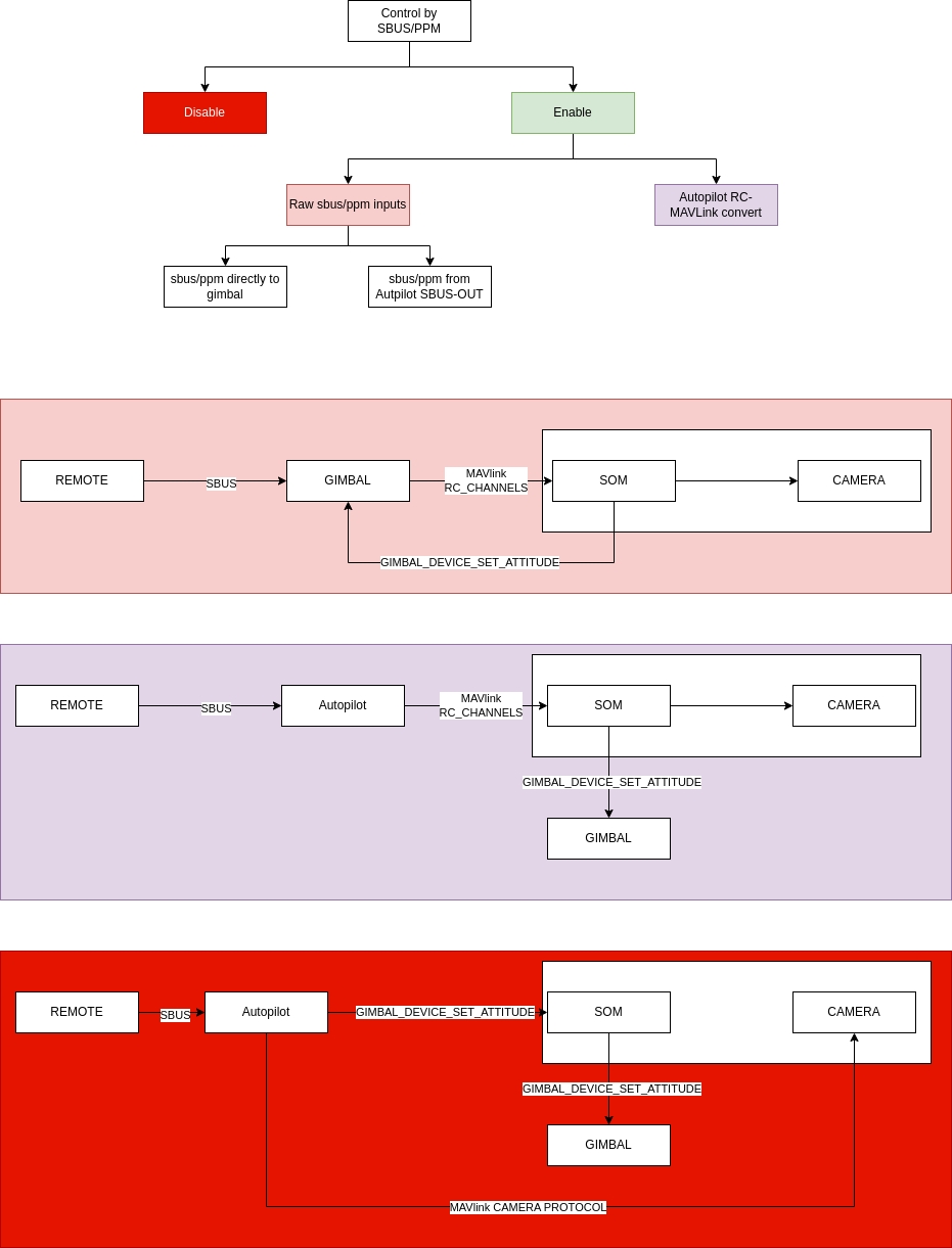
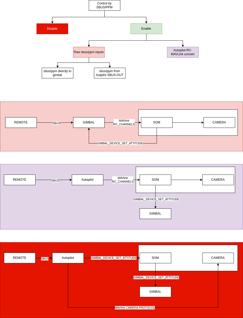
1. Diagram

2. Explaination
Control Mode:
Disable
Raw Input: Control Gremsy Payload by sbus from gimbal
Autopilot Convert: Control Gremsy Payload by sbus from autopilot
Image Capture: Select push button. Capture Image when pressing button
Video record: Select push button. Pressing the first time will start record video, pressing the next time will stop record video
Zooming: Select stick with 3 states. 3 states: zoom tele, stop zoom, zoom wide
Tilt: Select rotate button. Control tilt axis
Roll: currently not in use.
Pan: Select rotate button. Control Pan axis
Mode: Select stick with 3 states. 3 states corresponding to 3 gimbal mode: OFF, LOCK, FOLLOW
Return Home: Select push button. Gimbal return home when press button
Last updated
Was this helpful?